学院官网
网站首页
部门概况
法规制度
工作流程
相关下载
今天是:
审计处
当前位置:
网站首页
>>
工作流程
>>
正文
杨凌职业技术学院内部审计质量控制办法
2020-04-08 16:41
杨凌职业技术学院内部审计质量控制办法
财务审计业务质量控制的主要内容
杨凌职业技术学院内部审计质量控制办法
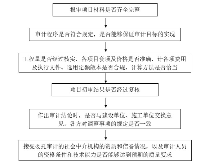
工程审计业务质量控制的主要内容
【
关闭窗口
】